Mike McBike @ Home / Handheld / Radiola Jet 27


04.06.2025


{Radiola Jet 27} Philips G7200, Radiola Videopac Jet 27 - außer unterschiedlicher Gehäusefarbe und Bedruckung ist eigentlich überall das Gleiche drin.

Radiola Jet27

Das Radiola-Gehäuse sieht ganz edel aus...

Radiola Jet27

Alles ist in schickem Dunkelblau gehalten.

Radiola Jet27

Ob diese Konsolen wohl nur in Frankreich verbreitet waren? Mir sind sie bisher auf jeden Fall noch nicht über den Weg gelaufen.

Radiola Jet27

Der Patient sieht auf den ersten Blick eigentlich ganz gut aus...

Radiola Jet27

Die Monitoreinheit kennen wir schon vom Philips G7200.

Radiola Jet27

Hoppala, da fehlt doch was...

Radiola Jet27

Da hat wohl schon wer den Zeilentrafo "geerntet".

Radiola Jet27

Ein Monitor ohne Zeilentrafo ist quasi wertlos. (Ein Auto, das nicht fährt, das ist sein Geld nicht wert!)

Radiola Jet27

Gut, wenn man aus einem anderen französischen Telekommunikationsgerät einen fast baugleichen Monitor bekommen kann - hier passt zwar der Anschluss an die Digitalelektronik nicht...

Radiola Jet27

... aber der ZTR sieht erstaunlich identisch aus!

Radiola Jet27

Beim Jet 27 fehlt auch die Leiterplattenhalterung...

Radiola Jet27

Die kann man auch dem Spendergerät entnehmen.

Radiola Jet27

Die S/W Zeilentrafos sind noch recht putzig.

Radiola Jet27

Das Typenschild ist kaum lesbar:

Radiola Jet27

Das Pinning ist mir zwar unbekannt, aber es sieht genau so aus, wie beim Original.

Radiola Jet27

Sodele: der Trafo ist verpflanzt, alles hat mechanisch gepasst. Leider weiß ich noch nicht, ob der ZTR auch elektrisch passt, weil das Schaltnetzteil nicht schaltet. Zwischenkreisspannung ist da, aber das war's dann auch.

Radiola Jet27

Ich bin gespannt, ob das alles zu einem guten Ende führt!

08.12.2025


{Radiola Jet 27 Reparatur} Es lag eine Weile rum, aber jetzt ist es dran. Zur Not hab ich auch gleich noch eine Schlachteplatte dazu...

Radiola Jet27

Die sieht aber deutlich anders aus als das Original - bis auf wenige Bauteile war eigentlich nur der ZTR extrem brauchbar.

Radiola Jet27

Die Diode vom Kondensatornetzteil sieht auch nicht gut aus. Vielleicht verlasse ich mich doch besser auf Neuteile.

Radiola Jet27

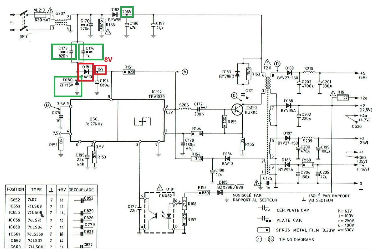
Gut, dass es zum Gerät ein ausführliches Schaltbild gibt! Da das Netzteil nicht anläuft, stürze ich mich mal auf diesen speziellen Bereich.

Radiola Jet27

Die Zwischenkreisspannung liegt an, das Kondensatornetzteil für den Schaltregler liefert nicht, was es soll...

Radiola Jet27

Die fetten Folienkondensatoren sind in Ordnung - bei 400V-Typen hätte ich auch nichts anderes erwartet.

Radiola Jet27

Die Gleichrichterdiode ist durchlegiert - dann kann das mit den 16V auch nicht klappen.

Radiola Jet27

Eigentlich ist hier eine Schottky Diode geplant - die eingesetzte 1N4148 war definitiv nicht das, was im Schaltplan steht und vermutlich etwas knapp dimensioniert. Aus Mangel an Alternativen spendiere ich eine 1N4004. Die hält sicher.

Radiola Jet27

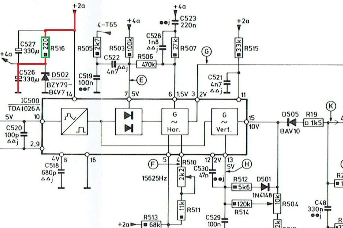
Voila! Das Netzteil startet. Und startet. Und startet... Hickup Mode. An den Kondensatoren liegt es diesmal nicht, dafür am Strom, der über den Lastwiderstand Richtung Monitor abfließen möchte...

Radiola Jet27

Wenn eine Stromsenke einen festen Innenwiderstand von 220 Ohm hat, dann verheißt das nichts Gutes...

Radiola Jet27

Man suche bei den blauen Kondensatoren. Was macht der blaue Kondensator? Er hat 0,0 Ohm...

Radiola Jet27

... was natürlich die 220 Ohm erklärt.

Radiola Jet27

Der Kondensatortausch macht mich glücklich!

Radiola Jet27

Das Spiel läuft, der Monitor ist hell und scharf.

Radiola Jet27

Der Zeilentrafo war wohl offensichtlich das gleiche Modell!

Radiola Jet27

Jetzt wieder ein kompletter Tausch der alten Elkos - die haben es echt nötig... - dann bin ich fertig.


© 2013 - 2025 · W. Robel e-Mail senden