Mike McBike @ Home / Commodore / C64 Wrack


21.03.2026


{Ein schönes C64-Wrack} Die schönsten Exponate sind diejenigen, die man a) geschenkt bekommt und die b) hoffnungslos kaputt sind. Ich liebe Herausforderungen! Ein herzliches Dankeschön an Dominic an dieser Stelle!

C64

Die Taste fehlt und der Tastenstößel ist seltsam festgebacken...

C64

Dafür, dass das Teil länger im Freien lag, sieht es innen nicht mal schlecht aus.

C64

Diagnose: irgendwer hat mal eine ganze Ladung Aceton auf die abgebrochene Taste gekippt. Viel hilft viel.

C64

Die Abschirmpappe zeigt Spuren von Feuchtigkeitslagerung.

C64

Eine Spielwiese für Mikrobiologen.

C64

Der LED-Stecker ist interessant. Die Verriegelungslasche ist nicht abgebrochen, die liegt tatsächlich horizontal. Die Pins sind aber vertikal. Ist das eine billige Fehlproduktion gewesen? "Wir haben 1.000.000 Stecker falsch gemacht, wollt ihr nicht billige C64 daraus bauen?"

C64

Für den Verwesungszustand der Pappe sieht die Platine richtig gut aus...

C64

Hier in voller Auflösung. Es sind alle ICs noch da, das ist bei Wildnisfunden selten!

C64

Der VIC2 Grafikchip in hübscher Keramikversion:

C64

Portbausteine, ROM, CPU 6510 und das berüchtigte PLA, sowie der SID sind alle beieinander - und gesockelt!

C64

Die Platine ist erstaunlich wenig verbastelt. Allerdings war da schon so ein Recap-Spezialist am Werk... Warum professionell, wenn man auch pfuschen kann?

C64

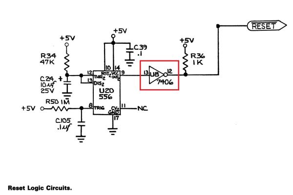
Der 7406 ist ein typisches Opfer von falsch verbundenen Serial Ports... auch hier: warum professionell, wenn man auch pfuschen kann?

C64

Immerhin schützt dieser Opferbaustein ab und an mal die CIA vor einem schnellen Tod...

C64

Jetzt hab ich einfach Mut zur Lücke: ein original-Netzteil hab ich da. Anschließen, einschalten und - Black Screen. Nichts geht. die Thermokamera erzählt mir was von sehr heißen RAM-Chips.

C64

Mit den funktionsfähigen 4164 wird's auch gleich nicht mehr so warm und der Datenbus sieht etwas "richtiger" aus.

C64

Die ROMs sind im thermischen Normalbereich...

C64

Das PLA auch...

C64

Ein Datenbit ist permanent high. Entweder hat der was geraucht oder einer der Teilnehmer ist kaputt. ich bin gespannt!


29.03.2026


{Reparatur} Es ist immer gut, wenn man zu Vergleichszwecken baugleiche Geräte zur Hand hat. Da kann man zumindest mal die Custom-Chips testen und sehen, wie es aussieht, wenn es funktioniert...

C64

Der neue RAM-Baustein hebt das Beinchen... Daran liegt es aber nicht.

C64

Der Datenbus sieht ganz komisch aus. Die Zwischenwerte sollen so nicht sein.

C64

Ich verdächtige die ROM-Chips, die sind es aber leider auch nicht.

C64

Dafür haben sie jetzt hübsche neue Sockel... Falls mal was sein sollte, sind sie schnell gewechselt.

C64

Die unteren vier Bit des Datenbusses sehen besonders schlimm aus - hier trennt ein 4066 Analogschalter die Daten vom Color-RAM. Nach dessen Tausch...

C64

... sehen die Pegel deutlich besser aus, die Kiste läuft aber trotzdem nicht.

C64

Jetzt mache ich das, was ich eigentlich schon am Anfang hätte machen sollen. Ich teste die Signale an der CPU. Der Reset liegt auf soliden 0,5V - Dauerreset! Die CPU läuft überhaupt nicht! Das ist eine Besonderheit des C64: auch wenn die CPU nicht läuft, gibt es vielfältige Aktionen auf Daten- und Adressbus... Muss man wissen! Schuld ist der dilettantisch getauschte 7406 - der ist nämlich kaputt.

C64

Ich wollte den eh richtig einlöten...

C64

Schon läuft die Kiste! Letztendlich hat alles funktioniert, bis auf die defekten RAMs und den 7406. Da hab ich mir ein Bier verdient - eine gute Alternative zu Schnapspralinen. Das PLA war übrigens auch defekt: der Ausgang I/O ist stuck low. Erstaunlicher Weise läuft die Kiste auch damit an, ich fürchte aber, dass diverse Funktionen im I/O-Bereich nicht richtig angesprochen werden!

C64

Jetzt noch die Tastatur reinigen - an eine Reparatur ist nicht zu denken. Das Aceton hat die Commodore-Taste gekillt und die Leertaste etwas beschädigt... zum Testen und für einfache Basic-Programme reicht es.

C64

Die Abschirmpappe wird mit Essigreiniger geputzt und dann sorgfältig gebügelt. Not great, not terrible.

C64

Dann kann die Kiste wieder zusammengebaut werden...

C64

Nach einer gründlichen Außenreinigung sieht der C64 gar nicht mal so schlecht aus:

C64

Mut zur Lücke.

C64

C64

Wieder ein Patient genesen. Es gibt fast nichts, was man nicht reparieren kann.

C64

Vielleicht fällt mir ja mal eine Ersatztastatur in die Hände, dann wäre die Reparatur perfekt!


© 2013 - 2026 · W. Robel e-Mail senden